-
-
热线:0352-5021088投稿信箱:sxxwwdtpd@163.com
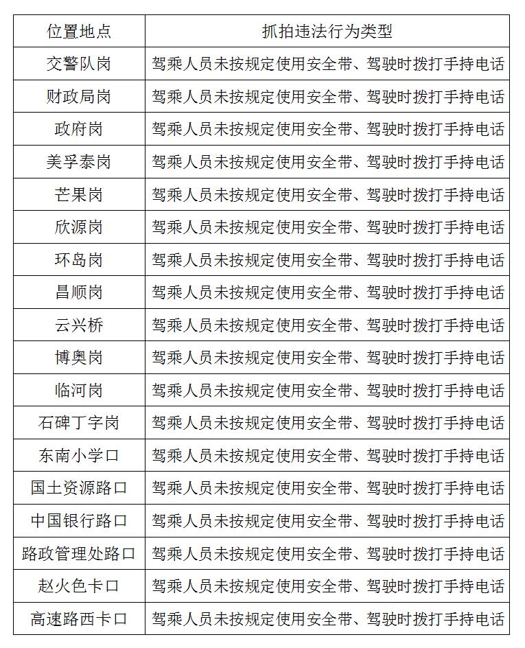
为了进一步规范大同市左云县道路交通秩序,有效遏制道路交通事故的发生,减少道路交通违法行为,净化道路交通环境,根据《中华人民共和国道路交通安全法》及其实施条例以及公安部《道路交通安全违法行为处理程序规定》要求,左云县公安局交通警察大队决定启用以下18处交通违法电子抓拍设备。将对驾乘人员未按规定使用安全带、驾驶时拨打手持电话的违法行为进行自动抓拍取证并依法实施行政处罚。
本通告自2024年11月5日开始,通告时间为30天,通告结束后所有违法数据将依法予以行政处罚,敬请广大交通参与者自觉遵守。
现将相关设置地点向社会公布如下:

左云县公安局交通警察大队
2024年11月5日
山西日报、山西晚报、山西农民报、山西经济日报、山西法制报、山西市场导报所有自采新闻(含图片)独家授权山西新闻网发布,未经允许不得转载或镜像;授权转载务必注明来源,例:“山西新闻网-山西日报 ”。
山西新闻网版权咨询电话:0351-4281485。如您在本站发现错误,请发贴至论坛告知。感谢您的关注!
凡本网未注明“来源:山西新闻网(或山西新闻网——XXX报)”的作品,均转载自其它媒体,转载目的在于传递更多信息,并不代表本网赞同其观点和对其真实性负责。